Login

Complete Project Management

Overview:

OranaSoft is pleased to present our "Complete Project Management" suite. With integration into MS Project, and OranaSoft's successful Cost Control System and Task Tracker (TTS web site), this tool will be a 'must have' for those businesses serious about taking control of their projects.
Main Menu
The following gives an overview of some of the features of the system: Modular Design The system has been written using Microsoft Access™ and is set up with modules to undertake the creation, modification, and deletion of:
  •  Employee’s and Clients;
  • Projects, including generation of agreed briefs,
  • Electronic timesheet information, based on hours worked on each project each week, and
  • Weekly recording of progress for each project undertaken.
  • Projected resource allocation
  • Documents, issues and conversations linked to projects
  • Tasks or activities to be completed on project by project basis

Features:

  • Easy to Use - Individual users can quickly and easily enter their own timesheet information, and provided they are given security access - can also prepare and submit agreed briefs
  • Comprehensive reporting system which includes:
  • Monthly client invoices - progress claims,
  • Exception reporting - incomplete projects, projects over budget, missing timesheets
  • Profit / Loss statement for each employee & project (by year, or for all years),
  • Business unit statement of Income vs Expenditure,
  • Graphs for percentage time spent on recoverable projects, sick leave, training, or any other "project" within the system,
  • Actual costs versus estimated costs on a client by client and by functional area,
  • Plus many more, with over 90 reports in total, specifically designed for Local Government
  • Ability to handle projects charged on an:
  • Annual basis (ideal for standing journals billed at 1/12 cost each month),
  • Fixed fee (best used when scope of work is clearly defined - client is charged quoted fee),
  • Do and charge (for vague agreed briefs where the scope is not easily determined).
  • Automatic prompts to update progress once per week on each project undertaken, as well as identification of projects currently unfinished for the project manager,
  • Ability to search for specific projects based on several criteria including project title, actual brief, charge type, work type, and / or complete / incomplete projects,
  • Setting of individual security settings by persons with a master security level,
  • Access to context sensitive online help ,
  • Resource Allocation to enable identification of ’spare’ capacity for project team members
  • Tight integration with Microsoft Project enabling two way transfer of information and automatic creation of project Gantt Charts
  • Linkage of word, excel, pdf, mapinfo documents directly to your projects
  • Timesheet only module that restricts access to completion of time / cost sheets

Clients:

Refer to the contacts listed to confirm the service provided by OranaSoft and our commitment to providing quality product and services.
  • NSW Soil Conservation Service - Online Version
  • Dubbo City Council – Engineering Services – Mr Mark Stacey (02) 6801-4610

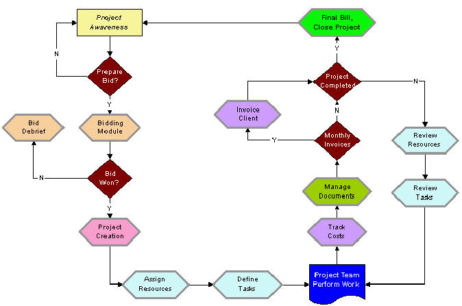
Process Diagram:


The following process diagram outlines the information flow that CPM has been modeled upon:

img